随着智能家电对能效、寿命及成本控制需求的不断提高,无电解电容变频控制技术在冰箱领域的应用正日益受到关注。作为一种经济高效的永磁同步电机(PMSM)控制方案,该技术主要采用薄膜电容替代传统电解电容,能够显著降低系统成本、延长使用寿命。同时,无需依赖复杂有源功率因数校正(PFC)电路,即可有效抑制单相交流输入的谐波电流,有助于简化系统架构、提高整体运行可靠性。

为满足冰箱压缩机对低谐波电流、高功率因素及低成本控制的综合需求,极海推出无电解电容变频控制参考方案。该方案采用1颗APM32F035电机控制专用MCU和3颗GHD1620T电机专用栅极驱动器,结合薄膜电容与IGBT电路,实现无需外接PFC电路即可有效抑制谐波电流,优化板级功率因数,可为客户提供高效实用的变频控制解决方案。
APM32F035无电解电容变频控制参考方案介绍
极海无电解电容变频控制参考方案,具备低噪声、低电流谐波、高可靠性、转速稳定性高等特点,有效降低系统成本、延长使用寿命,进一步提升系统运行可靠性。

无电解电容变频控制方案板
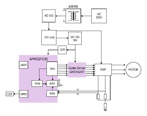
该方案在交流电压滤波整流后的电路中采用薄膜电容,并以APM32F035为主控芯片,检测交流电压与电机相电流的矢量控制,通过TIM1的3组互补PWM输出至GHD1620T,来控制IGBT开关实现电平逆变,从而驱动永磁同步电机运行。

方案框图
无电解电容变频控制参考方案优势
• 单芯片控制:采用APM32F035电机控制专用MCU,主频72MHz,内置M0CP协处理器,集成高速ADC和运放等外设资源。凭借卓越运算速度使得输入交流电压的观测与电机FOC(磁场定向控制)运算可以在单核上统一实现;
• 可靠驱动能力:无电解电容电机驱动的转速精度及带载能力与传统有电解电容驱动方案一致,可确保系统在不同工况下的稳定性与可靠性;
• 先进算法控制:特有输入电压跟随算法,支持动态负载调整,可降低电流谐波、节省PFC电路;
• 高性价比设计:薄膜电容可降低15%~20%系统成本、缩小30%系统体积,延长产品使用寿命;
• 高驱动功率:4μF薄膜电容,可实现400W的逆变功率。
关键性能参数

无电解电容控制转速数据

无电解电容控制测试波形

AC:176V,4500rpm下的波形:黄色为母线电压,蓝色为电机电流。
APM32F035电机控制专用MCU
• 高效运行性能:基于Cortex-M0+内核,内置M0CP协处理器,有助于减轻CPU负荷,为实现无感FOC控制算法提供了良好支持;
• 高速运算ADC:采率高达1MHz,支持分段式采样,能够更好的将电压与电流采样时序分开;
• 精准定时器:TIM1支持输出4组互补PWM,内置死区功能,并可与ADC等外设进行联动,显著提升系统灵活性,适用于电机控制等高精度应用场景;
• 高性能运算放大器:集成4个通用运算放大器,支持通过外接电阻调整运放增益,也可选择内部预设的增益档位。摆率高达10V/μs,增益带宽积高达10MHz,具备优异的动态响应性能。

GHD1620T电机专用栅极驱动器
• 600V双N沟道单相电机专用栅极驱动器;
• 支持宽范围电压10V~20V,提供3.3V/5V逻辑输入兼容,悬浮偏移电压+600V,适用于各种直流无刷/有刷电机应用方案;
• 内置500ns死区时间,支持欠压/过温保护、直通防止功能,可有效保护功率器件稳定运行;
• 内部集成自举二极管,可为高侧电路提供足够的电压驱动开关;
• 内置温度传感器输出,实现温度补偿和自适应控制,优化电机控制能效。

面向电机控制应用市场,极海拥有“MCU+Driver+IPM”的全栈电机产品矩阵,为客户提供自主研发的多种核心电机控制算法,具备完善的电机控制通用开发平台,从应用层、中间层、器件层、硬件层、资深电机团队上提供全面的生态支持,助力客户提升电机运行效能并实现快速的方案落地。
来源:极海半导体
免责声明:本文为转载文章,转载此文目的在于传递更多信息,版权归原作者所有。本文所用视频、图片、文字如涉及作品版权问题,请联系小编进行处理(联系邮箱:cathy@eetrend.com)。