相关阅读:【爱普特 APT32F110 ev board 试用测评连载】开箱实验A- IC内部温度实验
使用AD的AIN17检测电位器电压,在LCD显示实时电压
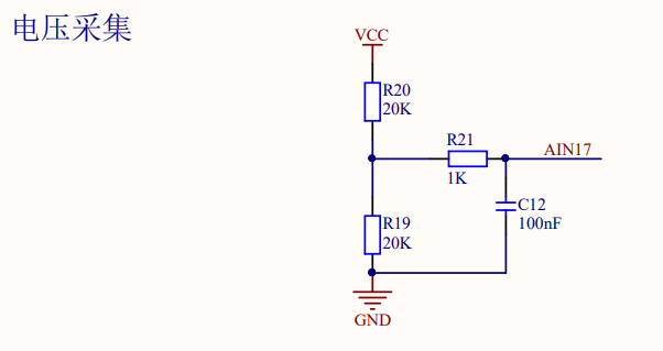
本次实验目的是使用AD,通过DEMO程序实现,实现外部AIN17 输入的电压变化。在开发板上,R19,R20,R21 是连接在AIN17,位号上元器件是空置的,我在这个位置上焊接一个电位器,改变电位器电阻时,LCD显示当前电压变化。
先了解ADC特性:


硬件上做一些连接:


实验基于DEMO例子程序实现,需要了解AD相关的代码:
1. 在任务数组里,包括adc_process_event 任务:

在任务的具体函数中,分布进行AD 采样与AD数据的处理:

2.在AD初始化添加PC00 为AIN17 的设置,其他默认设置:

在AD 采样序列中添加ADCIN17,这样AD将AIN17的电压模拟信号进行转换:

然后将AD的结果进行计算为电压,按照比例将常数修改为102:

3. 将代码下载到MCU, 全量程误差3%的效果:


AD采样视频如下: