减少后级电源对前级的影响,防止电源正负接反烧坏后级电路,防止电源关电时电流倒灌,但经过二极管有0.4V左右压降,需要考虑经过0.4V降压后会不会低于后级电路的正常工作电压。
一、按键电路

R1上拉电阻:
将不确定的信号通过一个电阻钳位在高电平,维持在不被触发的状态或是触发后回到原状态。(个人建议加上)
C1电容:
减小按键抖动及高频信号干扰。(个人建议加上)
R2限流电阻:
保护IO口,防止过流过高电压烧坏IO口,对静电或者一些高压脉冲有吸收作用。(个人建议加上) R2的取值100欧~10k不等,如果有设置内部上拉,该值不能太大,否则电流不足以拉低IO口。
D1 ESD二极管:
静电保护二极管,防止静电干扰或者损坏IO口。(这个根据PCB的成本及防护级别要求来决定添加与否)
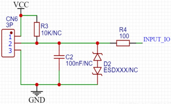
二、外接信号输入

R3上拉电阻:
将不确定的信号通过一个电阻钳位在高电平,维持在不被触发的状态或是触发后回到原状态。(如果外接的连接线比较长,芯片内部上拉能力比较弱,则建议加上。平时通信距离不长,有内部上拉则可以省略)
C2电容:
防止高频信号干扰。(注意,如果输入频率信号比较大,C2容值要对应减少,或者直接省略C2)
R4限流电阻:
保护IO口,防止过流过高电压烧坏IO口,对静电或者一些高压脉冲有吸收作用。(个人建议加上)
D2 ESD二极管:
静电保护二极管,防止静电干扰或者损坏IO口。(这个根据PCB的成本及防护级别要求来决定添加与否)
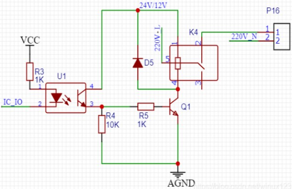
三、输出电路继电器

U1光耦:
分离高低压,防止高压干扰,实现电气隔离。
D5 1N4148:
续流二极管,保护元件不被感应电压击du穿或烧坏,以并联的方式接到产生感应电动势的元件两端,并与其形成回路,使其产生的高电动势在回路以续电流方式消耗,从而起到保护电路中的元件不被损坏的作用。
四、达林顿晶体管

达林顿晶体管,小伙伴们一般常用于步进电机驱动,其实可以用于电机调速,大功率开关电路,驱动继电器,驱动功率比较大的LED光源,利用PWM来调节亮度哦。
R6、R7、R8电阻:
用于限流,防止ULN2001损坏,导致高压直接输入到MCU的IO。(由于ULN2001D本身自带2.7K电阻,这里的R6、R7、R8可以省略;如果某些驱动芯片没带电阻最好自己加上,具体情况可以查看选用芯片的数据手册作决定)
COM端接电源:
当输出端接感性负载的时候,负载不需要加续流二极管,芯片内部设计有二极管,只需 COM口接负载电源即可,当接其他负载时,COM口可以不接。
在使用阻容降压电路为 ULN2001D 供电时,由于阻容降压电压无法阻止电网上的瞬态高 压波动,必须在 ULN2001D 的 COM 端与地端就近接一个 104 电容,其余应用场合下, 该电容可以不添加。
五、运算放大器

利用运放巧妙采集负载的当前电流,可以准确知道当前负载运行情况,有没有正常工作,非常好用。
GND2是负载的地端,通过R16电阻(根据负载电流的大小R16要选功率大一点的)接公共地,会有微小的电压差。
该电路是同相比例运算电路,所以采样端的电压=输入端电压*(1+R9/R11)=69倍的输入电压。大家可以根据测量范围修改R9调节放大倍数。
六、MOS管
控制电源输出通断:

七、输入电源
如果电路成本比较紧张,可根据需要适当删减元件。
F1自恢复保险丝:
过流保护,可根据实际负载电流调整阀值大小。
D10 肖基特二极管:
减少后级电源对前级的影响,防止电源正负接反烧坏后级电路,防止电源关电时电流倒灌,但经过二极管有0.4V左右压降,需要考虑经过0.4V降压后会不会低于后级电路的正常工作电压。
TVS管:
输入电压过高保护,一般取正常输入电压的1.4倍。
来源:STM32嵌入式开发
免责声明:本文为转载文章,转载此文目的在于传递更多信息,版权归原作者所有。本文所用视频、图片、文字如涉及作品版权问题,请联系小编进行处理(联系邮箱:cathy@eetrend.com)。